Alcalicoop
Solidarios por Naturaleza
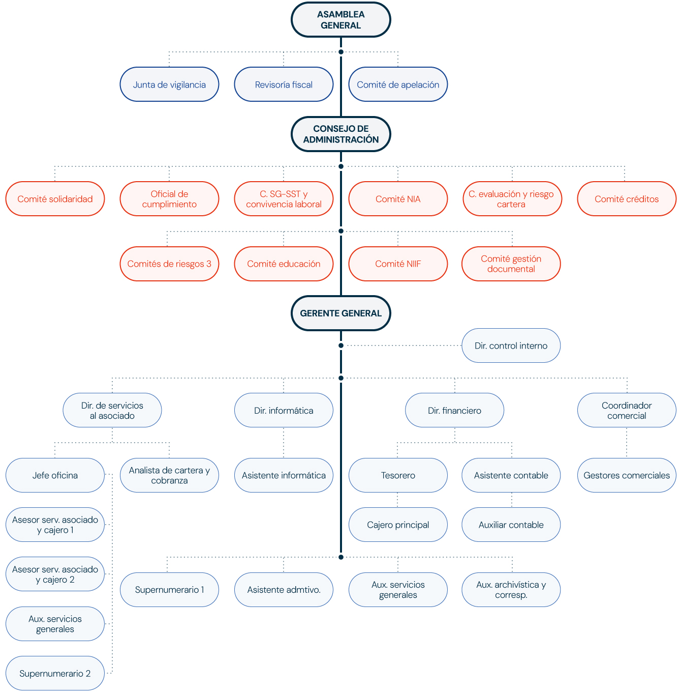
Cooperativa sin ánimo de lucro, especializada en servicios de ahorro y crédito. Supervisada por la Superintendencia de Economía Solidaria y protegida por el Fondo de Garantías FOGACOOP, nuestra entidad se enfoca en satisfacer las necesidades económicas, sociales y culturales de nuestros asociados, basándonos en los principios y valores universales del cooperativismo, con domicilio principal en Zipaquirá y sucursales en Cajicá y Pacho.
Nuestra historiaEn febrero de 1993, el cierre de Álcalis de Colombia amenazó con liquidar el fondo de trabajadores FONTRALCO. Ante esta situación, un grupo de asociados visionarios lideró la transformación del fondo en la Cooperativa Alcalina de Colombia Ltda., iniciando la historia de la COOPERATIVA DE AHORRO Y CRÉDITO ALCALICOOP, una entidad financiera cooperativa sin fines de lucro. ALCALICOOP se fundamenta en la Resolución No. 565 de 1957 (Ministerio de Justicia) y ha reformado sus estatutos en 1994 y 2022. Cuenta con escritura pública No. 1691, inscripción No. 45395 y autorización de la Superintendencia de la Economía Solidaria (Resolución No. 1162 del 28 de septiembre de 2001) mediante la cual se autoriza el ejercicio de la actividad financiera con los asociados. Se incorporó FOGACOOP el 4 de diciembre de 2001, según Acta 28 de la Junta Directiva. Su acceso formal se protocolizó y se inscribió bajo la modalidad de plena. Nuestras actividades se rigen por el artículo 6 de nuestros estatutos y se centran en el ahorro y crédito, conforme a la Ley 454 de 1998. |
MisiónAlcalicoop es una Cooperativa especializada en ahorro y crédito, que busca la permanencia y la satisfacción de las necesidades de sus Asociados, su entorno familiar y la comunidad, mediante la prestación de servicios financieros y productos solidarios que aseguren su crecimiento económico y social. VisiónProyectar y consolidar a ALCALICOOP en el departamento de Cundinamarca al año 2025 como entidad reconocida en la prestación de servicios de ahorro, crédito, productos y servicios solidarios. |

Comprometidos con el progreso social y económico de todos.
Contribuimos al mejoramiento de la calidad de vida de nuestros asociados.